

亿欧智库发布《2021年中国互联网医疗内容行业研究报告》。
全文1960字,阅读约需4分钟
文|林红
题图|Pexels
近年来,网民的健康意识不断提升,对医疗科普内容有着较高需求。与此同时,提升健康素养亦是2019年发布《健康中国行动(2019-2030年)》的首要目标。尤其是在疫情期间,医疗科普在抗击疫情上发挥正向作用,促使政策与市场再次聚焦互联网医疗内容行业。
亿欧智库发布《2021年中国互联网医疗内容行业研究报告》,通过企业盘点、行业信息汇总、企业专家访谈、1000名用户调研等方式展开对行业的探索。研究行业发展现状,梳理产业链关系,推算市场规模,洞察用户行为,预测行业发展趋势,希望为从业者提供参考。
报告核心观点:
人群对互联网医疗内容的需求不断提升,政策重视医疗健康科普。然而,医疗内容仍存在晦涩难懂、碎片化、误导性等痛点,造成内容的无效传播。
互联网医疗内容平台升级技术与专业团队,促使内容向精细化与权威化发展,以强化平台竞争优势。同时,通过有效的内容输出,帮助提升居民健康素养,为医生提供学术和个人价值。
具备资源实力的互联网医疗内容平台延展在线医疗服务,以“内容+服务”的布局探索其“第二增长曲线”。平台积累的内容、用户、医生三重资源成为其业务延伸的核心优势。伴随着业务拓展,互联网医疗内容平台的市场规模不断扩增,到2025年将达到625.7亿元。
医生资源是互联网在线医疗服务的核心。同时,建立医患两端的内容平台,较为典型的企业如:快速问医生和丁香医生所属公司,在2000年左右就布局医生内容,更具备医生资源的优势,有利于在线医疗服务的快速发展。
用户调研发现,互联网医疗平台用户以18-30岁的人群为主。其中,内容用户较非内容用户的平台使用时长更长,频次更高,且对在线问诊和在线购药的付费意愿更强。再次印证医疗内容对发展在线医疗服务的积极作用。

互联网医疗内容平台再次引发市场关注
2000年开始伴随着互联网的发展,快速问医生、寻医问药等作为首批专业的互联网医疗内容平台出现,开启了互联网医疗的发展之路。而今,乘政策东风,受疫情催化,市场对医疗内容的热情在2019年之后再次点燃,新平台崛起,老牌企业修筑“护城河”。


平台纷纷强化自身的内容实力
实现内容的有效传播
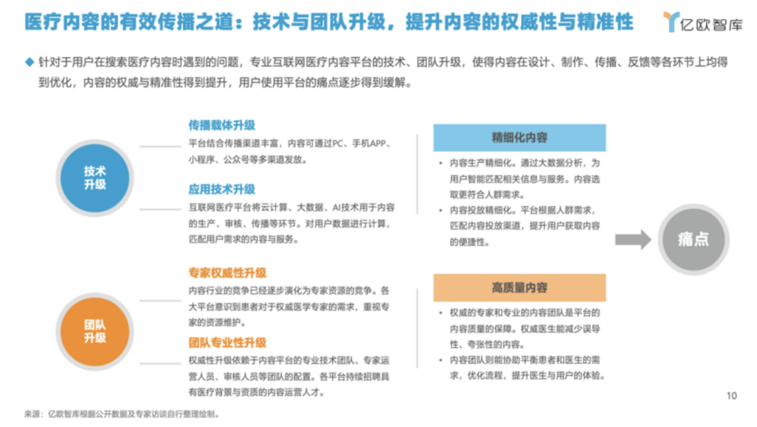
内容行业竞争加剧,包括互联网巨头企业,以及互联网医疗服务平台也纷纷加强内容的打磨。与此同时,内容行业一直面临着晦涩难懂、权威性不足、碎片化等多重痛点,造成内容的无效传播,平台也由此流失了一部分用户。因此,面对多重挑战,互联网医疗内容平台加强技术与专家团队实力,将不断升级内容的精准性与权威性。

有效的互联网医疗内容对大众用户、医生、以及实现健康中国目标都有者着非凡的意义。一方面,有利于增强用户的健康素养,促进健康意识提升。另一方面,为医生提供学术支持,提升个人IP。

有效的内容促进资源积累
助力平台业务向“内容+服务”升级
互联网医疗内容行业已进入成熟期,有效的医疗内容能够为平台积累内容、医生、用户资源,为其探索第二增长曲线提供有力基础。其中,互联网在线诊疗成为了内容平台集中拓展的方向。内容资源成为平台建立互联网在线诊疗服务的入口,医生与用户则成为诊疗服务的供给两方。

与此同时,互联网医疗用户调研结果也印证,医疗内容平台发展在线诊疗业务更具备优势。相较于非内容用户,医疗内容用户对于平台的使用年限更长,频次更高,且对于在线诊疗与在线购药的付费意愿更高,对互联网消费医疗产品的消费能力更强。



平台资源愈强
则越有利于发展互联网在线医疗业务
平台医生、用户、内容资源相辅相成,资源愈具备优势,对业务拓展愈有利。其中,医生资源的维护是最关键且最不易的。极少数平台在布局用户内容的同时也提供医生端内容。其相较于其他平台来说,更便于聚拢医生资源,为在线诊疗业务提供有利基础。

其中,快速问医生所属公司就是一家典型的同时布局用户内容、医生内容与互联网医院的公司。公司成立于2002年,是首批互联网医疗内容平台。20年间,公司先后布局快速问医生、爱爱医网、健康云互联网医院等多业务矩阵。目前,公司已积累亿级医疗问答信息、1亿以上注册用户 、超过450万的医卫技注册会员;多重优质资源助力健康云互联网医院业务快速发展,在2019-2020年期间,平台在线问诊量增加29%。


市场规模不断扩增
行业正探索第二增长曲线
未来,伴随着业务拓展,互联网医疗内容行业的市场规模将不断扩增。亿欧预测, 2021-2025年市场规模增速将保持在20%左右,市场规模到2025年将增加至625.7亿元。

以上为亿欧智库《2021年中国互联网医疗内容行业研究报告》的部分内容,点击阅读原文可获取完整版。
本文由亿欧原创,申请文章授权请后台回复“转载”,联系相关运营人员,未经授权不得转载。


