电化学痕量NO2传感器

诺联芯文宣 诺联芯 前天

微信公众号:Promisense

坚持阅读,支持原创

第62期

在环保领域,经常会遇到在线监测NOx的应用。该应用主要是监测大气中的NO和NO2。监测NOx最常见的方法是化学发光法和电化学法。化学发光法是标准的方法,检测限极低,可以达到1ppb(十一分之一)或更低,但价格昂贵。电化学方法是近几年刚刚发展起来的方法,检测限也可以做到10ppb以下,是作为大面积普及空气微站的一种补充。下面我们首先简要介绍一下化学发光法测NOx。


1. 化学发光法测NOx


燃烧化石燃料,少不了会将煤和石油中的有机氮燃烧成NO和NO2。平时我们所谈到的NOx其实是NO和NO2之和。凡是谈到NOx,必定会和一种标准的检测方法联系在一起——化学发光法【1】


图1 化学发光法测NOx的原理图


第一步:如图1,首先需要将样品气体吸入转换炉,炉中的温度在375℃左右,用金属钼做催化剂,将所有的NO2还原成NO,NO并不会有任何变化。


第二步:将环境空气干燥后吸入O3发生器,此空气中的O2在高压7000V的电弧放电作用下形成O3,有的O3发生器采用紫外光照射石英管中的O2产生O3。


第三步:恒定流量的O3进入反应室,同时将稳定流量的烟气样品导入反应室。NO在O3的氧化作用下,发生化学发光反应产生激发态的NO2*。NO2*是不稳定的,会迅速的返回基态,在此过程中,会发出一定能量的光,该反应的发射光谱在400~3200nm范围内,最强发光强度在1200nm。


第四步:用一块带通的滤光片过滤出600~900nm的近红外光,用光电倍增管,将化学发光反应所产生的红外光检测出来。由于在比较低浓度的时候,化学发光强度和NO的浓度呈线性关系,从而就测出了NO的浓度。


第五步:由于被测气体中的NO+NO2在转换炉中并不会100%转换成NO,所以最终所测得的NOx会比实际的NOx稍微小一点。但该读数的损失可以通过标定SPAN点来补偿。


从上面的检测过程,我们不难看出,这是相当复杂的一套系统,检测精度虽然高,但代价不菲,体积、重量都不会小,不适合大面积布点,并且氨氧化之后也会被计入NOx的浓度。如果要单独测出NO2的浓度的话 ,需要用一套设备将NO测出来,然后用NOx – NO得到NO2的浓度。于是人们开始研究用比较小巧和便宜的电化学NO2传感器设计微型空气站。


2. 电化学痕量NO2传感器


在空气微站所用的电化学传感器中,NO2传感器是精度排名第二的传感器,精度最高的是CO传感器。本章节所用的数据全部采用盛密科技的7E4-NO2型号传感器


为消除温度和湿度的干扰,该电化学传感器采用的是4电极设计,分别是感应电极(Working 或 Sensing)、辅助电极(Auxiliary)、参比电极(Reference)和对电极(Counter)。


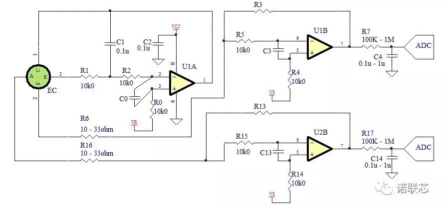
2.1 四电极电化学传感器的电路


图2 7E4-NO2传感器的参考电路

(点击可以放大图片)


图中是典型的四电极电化学传感器的应用电路。读数的计算采用下面的公式:

Reading = [(Iw – Ia) – (Iw0 – Ia0)]/(Sw – Sa)     ……    式(1)

式中:Iw – 感应电极的电流,单位A;

Ia – 辅助电极的电流,单位A;

Iw0 – 感应电极的零点电流,单位A;

Ia0 – 辅助电极的零点电流,单位A;

Sw – 感应电极对NO2的灵敏度,单位A/ppm;

Sa – 辅助电极对NO2的灵敏度,单位A/ppm。


2.2 通气曲线


图3 四电极NO2传感器的通气实验


从图中我们可以清楚地看到,这几只7E4-NO2传感器的感应电极和辅助电极都有输出,要计算出读数,就需要采用式(1)的计算方法。若您觉得该电路和算法还是需要一些时间来掌握的,也可以考虑选用盛密科技出品的传感器模块。标定算法和测量算法都放进模块里面去了。


图4 7E4系列传感器模块


2.3 交叉干扰


当零点标定、测量点标定都完成之后,您可能最关心的就是各种气体的交叉干扰了。


下面我们列出了一个批次的7E4-NO2的交叉干扰数据:

表1 7E4-NO2对8种常见气体的交叉干扰

(点击可以放大图片)

将上表中的数据换算成百分比,得到如下的表2:

表2 7E4-NO2对8种常见气体的交叉干扰(%)

(点击可以放大图片)

通过上面的两个表格,我们不难看出,除了氯气的交叉干扰比较大之外,其他的气体对该传感器的响应几乎是可以忽略不计的。


2.4 和国控站数据的对比


如同第一章中所采用的办法,大气监测国控站所采用的方法是化学发光法监测NO2,那么7E4-NO2传感器是否能够和国控站的数据吻合得很好呢?我们连续监测了63小时的数据,得到如下曲线:


图5 7E4-NO2的输出和环保局国控站的数据对比


通过上图,我们可以看出,7E4-NO2的输出和国控站的设备输出绝对误差最大时只差50ug/m^3 (1ug/M^3 相当于 0.5ppb),并且比竞争对手的误差小一半以上。这样的精度,在大气网格化大数据的应用中,在寻找固定污染源应用和跟踪非组织污染源的应用中,已经足够了。


如果您需要深入了解该传感器,请来电,或加我的微信。我非常愿意为您提供技术咨询。


参考文献:

【1】王森等,《烟气排放连续监测系统(CEMS)》,化学工业出版社,第四章,pp90-91。


----------------------------------

技术支持:郭安波

电话:+86-138 1794 6390

微信号:G13817946390

邮箱:guoanbo@promisense.com

地址:苏州工业园区金鸡湖大道99号苏州纳米城NW-02幢704室


以下是历史文章的超级链接:

电化学乙炔传感器

长寿命无铅氧气传感器

电化学传感器的参数定义

烟气分析仪专用电化学传感器3CO-10000

长效氨气传感器

电化学气体传感器的技术参数(下)

电化学气体传感器的技术参数(上)

HF与HF传感器(一)

臭氧与臭氧传感器(一)

臭氧与臭氧传感器(二)

氯乙烯传感器