《新冠肺炎对教育行业影响分析报告》丨亿欧智库

苟瑜、王妍 亿欧网 今天

新冠肺炎疫情将助推重塑整个教育行业,对产品、服务、营销、师训等各方面都将带来显著的改变。


报告文字8469字


报告作者丨苟瑜 王妍

报告审核丨李双

报告编辑丨林家琪


COVID-19自2020年1月起席卷全球,全球累计感染者超过200万人,由于该病毒具有人传人的特性,为了避免疫情的进一步扩散,减少线下聚集带来的传播风险,教育部办公厅、工业和信息化部办公厅于2020年2月12日发布了《关于中小学延期开学期间“停课不停学”有关工作安排的通知》,明确要求各地各学校在延期开学期间开通国家中小学网络云平台和电视空中课堂,免费提供有关学习资源,供各地自主选择使用。


截至2020年4月3日,自学前教育至高等教育各阶段教育主体仍未开展线下教学,这意味着我国至少3亿名教育人员已全面完成触网教育。


基于此,亿欧智库撰写并发布《COVID-19对教育行业影响分析报告,研究突发疫情对于行业带来的短中期影响,以及在此动因下,2020年教育行业发展预测。


亿欧智库认为,新冠肺炎疫情将助推重塑整个教育行业,对产品、服务、营销、师训等各方面都将带来显著的改变






COVID-19重塑教育行业


COVID-19推动中国3亿教育人群全面“触网” ▏


COVID-19自2020年1月起席卷全球,全球累计感染者超过200万人,由于该病毒具有人传人的特性,为了避免疫情的进一步扩散,减少线下聚集带来的传播风险,教育部办公厅、工业和信息化部办公厅于2020年2月12日发布了《关于中小学延期开学期间“停课不停学”有关工作安排的通知》,明确要求各地各学校在延期开学期间开通国家中小学网络云平台和电视空中课堂,免费提供有关学习资源,供各地自主选择使用。


截至2020年4月3日,自学前教育至高等教育各阶段教育主体仍未开展线下教学,这意味着我国至少3亿名教育人员已全面完成触网教育。



在线教育晋升全民话题,课辅机构“应战” ▏


随着“停课不停学”的提出,在线教育不在为教育科技企业独有,其影响力上升至全民,不仅衍生事件屡次登上微博热搜,百度及其他新媒体检索率也呈现明显上升趋势。



除学校教育外,受到国情影响,我国各阶段学生校外参培率也不容小觑,撑起万亿市场的校外培训体系(按照目前行业流传度最广的数据,在疫情影响前,线下教育与线上教育的占比为9:1)正在面临一次大考。



根据2017年中国教育财政家庭调查显示,中小学阶段学生的校外教育总体参与率为48.3%,生均支出约为5616元。全国范围内小学生学科补习参与率为33.4%,初中生为60.8%,高中生为48.2%。



资本市场反应迅速,概念股普涨 ▏


学生、教师、机构全面上线带动了“在线教育”相关概念普及,同时风闻而动的资本市场热炒该概念,进一步助推热度升华。相关概念股无论是否有实际业务增长,股价均有不同程度的上扬。从众心理,舆论概念加剧“在线教育”心智占领。



“被动”触网,消费者初期教育成果已显现 ▏


在此以最具代表性的K12市场为例讨论用户对于在线教育的接受程度。根据腾讯广告的统计,截至2020年2月,K12辅导市场用户渗透情况如下,五大人群均爆发出新的增长机会。但亿欧智库认为,老客和全新流入客户更具有可持续性。



从人群特征分析,线下流入新客以小学为主,用户主观能动性较弱,因此对于课程吸引力设置要求高。线下潜客主要以冲刺为主,属于客观条件下不得不的选择,且冲刺意味着LTV较短。全新潜客的参培意愿最弱。故,亿欧智库认为,老客和全新流入客户更具有可持续性。


从培训的增长逻辑出发,看COVID-19影响 ▏


培训增长的底层驱动力源于提高收入和降低成本,其基础模型相对简单,影响的核心因素涉及教学产品、运营管理、营销策略、人力资源等多个方面。



亿欧智库以上市公司和代表企业,参考专家访谈数据,从最显性的模式变化讨论不同类别公司的主要成本分布情况。


说明:从目前纯线上的机构看绝大部分均不盈利,故成本分布大于100%。


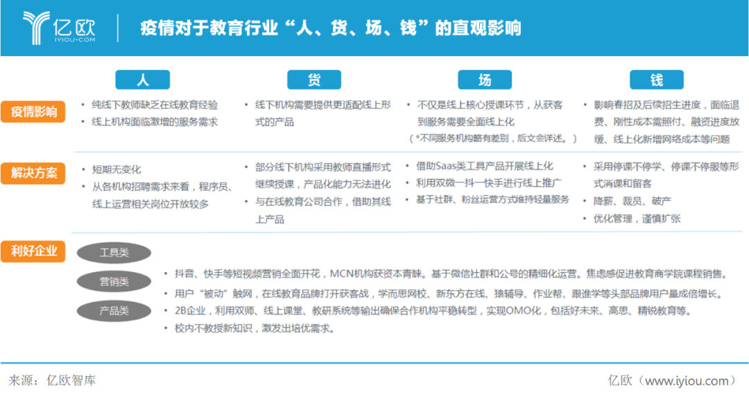
COVID-19影响可能重塑整个教育行业 ▏


COVID-19作为突发外部影响因素最先影响的也是机构的外表指标,例如学生人数、授课方式等。但外表和内里两面一体,从中长期看将重塑教育培训机构的形态,涉及到产品、管理甚至资金使用的诸多方面。




对教育机构的具体影响分析


最直观的影响:授课模式变化 ▏


首当其冲的变化是数万线下机构的集体线上化,但考虑到不同教育产品的特性,并不是所有的产品都能将教学环节进行100%的线上复制。


另一个影响机构是否快速线上化的因素是学生对该项学习的急迫程度,举例来看,急迫性最强的必然是面临中高考的高三和初三毕业生。


而对于有在线教育对标企业的K12和英语阶段,经此一“疫”后,线下机构所有者心态也在发生着明显变化。


说明:此图从用户的角度出发,探讨机构教育方案的短期影响。游学体育类项目对于线下环境的高度依赖使得其始终无法将核心环节线上化。相比于其他品类,K12学生面临升学压力强刚需的特性,教培机构出现短时间大规模线上教学的变革。



教育行业加速拥抱互联网 ▏


尽管不是所有的教育品类都适宜将核心环节搬到线上,但疫情催化的技术浪潮已经席卷了整个教育行业,从实践上来看,整个教育行业都在新增和加注可线上化环节。


说明:颜色越深表示行业该环节互联网化程度越高。


技术敲开教育大门,多类型企业进入在线教育 ▏


最直观的普及是从教育企业到各类学校积极使用线上工具完成授课。各类可以提供直播互动服务的企业纷纷借机进入教育行业,寻求未来业务的增长点。教育行业的复杂性在应对疫情的过程中得到了更充分的体现,故亿欧智库认为,随着疫情结束,应用现状多不可持续,单纯工具进入核心环节的步伐当下被高估。


注:上述评价不表示代表企业的具体情况,系综合行业产品使用情况所得。


最迫在眉睫的转变:教师的“主播”能力 ▏


营销获客行业属性较弱,互联网的切入适宜于各个教育品类。结合骆驼树发起的调研数据,50%的机构做线上课的目的是为了留住现有的生源,而非消课。目前为解燃眉之急,短平快的轻量化服务成为切入点,但从中长期看,企图进入在线教育的机构需要进行针对性的师资培训或是采取新方式弥补短板。



线上线下授课对于教师的要求不尽相同 ▏


传统线下模式拥抱互联网的过程中,短期应对疫情带来的变化,用户对于教学过程中的服务体验有一定耐受,重点在于学生教学结果的衡量。从长期来看,作为教育过程中的核心因素,线下模式和线上模式在多个方面有不同要求,教育企业需要根据自身特点,形成有效的师训和培养体系。



依靠老师更要依靠运营 ▏


从YY挑战新东方失败的“教训”来看,依靠“主播”老师单打独斗不可持续。除了规模提升教师的线上化教学能力,为了迎接新的变化趋势,吸引新一代消费群体,教育公司一方面借助外部MCN公司提升运营能力,另一方面内部大规模招揽运营相关人才。


说明:从目前的招聘人数来看,各大在线教育公司对于运营相关岗位的需求仅次于研发,增长相关人才更是高薪抢夺。同时基于亿欧智库对线下机构的访谈,部分线下机构已开始筹划自己的线上运营团队。


教育作为“非实体零售服务”,在很多方向都是循着实体零售的前车之鉴。零售业依靠MCN公司带来新的业务增长点,教育行业也已紧随其后。2020年3月教育MCN公司“101名师工厂”获蓝象资本天使轮投资。


效果评价核心影响:授课内容变化 ▏


并非所有品类都适宜于线上化,根本的原因是授课方式改变会对学习效果进行较大损耗。最理想的在线教育产品应该具有可封装输出的能力,即其输出内容不依赖或较少依赖培训讲师,内容具有统一化、模块化、标准化的特质。


只讨论核心教学环节,亿欧智库认为可以从六个维度对不同品类线上化的优劣势进行评价。用户体验学习效果的角度包括目标用户的主观能动性:


(1)、用户对于交互频率的需求

(2)、用户对于教学效果的容忍度

(3)、产品设计服务损耗的角度包括课程的标准化程度

(4)、内容原创性

(5)、线上线下品质一致性

(6)、目标用户没有主观能动性、线上线下品质一致性为0,这两个指标将一票否决线上化的可能性。



素质教育主要包括音乐、美术、棋类等,编程和体育类单独分类。*职业教育主要包括资格证考试,不包含招录环节。


1得分越高代表用户的主观能动性越高,2得分越高代表对于教育的需求越强,3得分越高代表对于教学效果的容忍度越高,4得分越高代表课程越容易标准化,5得分越高代表对于内容原创性的要求越高,6得分越高代表线上线下的品质一致性越高。


标准化是为了更好的个性化服务 ▏


基于上述内容,亿欧智库认为,应该从全品类线上化的非理性热潮中抽离出来,消费者对于不具备线上化特质的品类不会持续买单,从中长期的角度看,英语、编程、K12、资格证类考试等标准化程度高和陪练等结果导向较弱的在线教育品类发展更值得期待。另外结合授课组织模式来看,当下各品类教育机构均趋向于为获取更高客单价而加重服务属性。



在线教育的发端是从成人教育而起,因为能同时满足主观能动性高和教育频率低的诉求,使得线上线下教学效果损耗较小。但K12是最大的教育市场,由于其具备课程标准化程度高的特质为产品化提供可能,引发企业蜂拥而入。对于用户主观能动性的调动,机构通常采用游戏化、沉浸式、完成鼓励等方式促进。



“情理之中”的影响:在线机构抢学员 ▏


除了面对突发疫情的客观环境,对于近100万线下培训机构还面临着来自于同行的激烈竞争。根据爱学习的调研数据,29%的线下机构从业者坦言担忧在线教育企业通过广告营销争抢客户。


在线教育在疫情期间确实做了堪称“疯狂”的投放和赠免课程,巨头如新东方在线、学而思网校、猿辅导、作业帮、跟谁学、网易有道全部加入。



过半线下机构布局OMO应对 ▏


面对压力,机构的经营模式顺应调整,大力促进在线模式的普及。对于大部分线下机构而言,放弃原本的地面优势并不现实,所以兼顾线上线下的OMO更易被接受。OMO顾名思义Online-Merge-Offline,表示将线上线下相整合。



但从目前教育机构的业务来看,对OMO这一概念并没有统一认知。在这里,我们仅认为核心教学过程有线上化步骤的是广义的教育OMO,从不同机构采取的不同方式来看,OMO与其说是模式不如说是生态,主要可以分为四类:



线上化是否是终局?未必! ▏


线上化是所有机构的必经之路吗?未必!正确评价自己,不跟风才能理性选择未来发展路径。亿欧智库认为,无论是否受疫情影响,教培行业的格局都会向哑铃型结构发展。所产生的结果是模式求变,往往是中型机构“不得不”的路径。



从生源数量的角度而言,一方是生源覆盖全国的连锁型教培机构或线上服务巨头,一方是大量分散的中小型“家庭式”网点,双方挤压地方中型机构的生存空间。


微小机构负担小,灵活性高,回血速度相对较快。头部机构受“二八”效应明显利好,利用品牌优势和技术优势对生源的吸纳作用明显。处在中间的地方性机构面临的压力相对而言最大,受制于资金实力和技术壁垒,短时间内很难突围。不过其地域优势也指向了另一条道路,即被头部互联网教育公司并购,从目前亿欧智库获取的消息来看:字节跳动、作业帮、网易有道都在接触和观望线下机构。



多样企业服务模式“任君选择” ▏


对于有转型需求的传统线下机构,需要进一步分层,城市区域分布、机构规模、学员情况、当地防疫政策等多种因素都会影响教育机构线上化的选择。从核心需求而言,线上化对于教育企业在短期和中长期的影响和意义不同,相应教育机构愿意付出的成本和未来的发展目标存在较大差异。教育企业需要根据自身需求综合选择线上化模式。


注:图中所列内容为常见覆盖内容B To B To C 模式覆盖内容为单个服务或多个服务,S To B To C基本为各类服务内容集合供应


在线教育机构是坐收“渔利”更是分层 ▏


跨越了空间、时间障碍的在线教育在应对突发疫情中表现突出,线下机构未来引入线上化教学模块也已是大势所趋。那互联网原生的在线教育是最大的赢家吗?其实并不尽然,在亿欧智库看来,在线教育经此一“疫”是坐收“渔利”更是分层。


从拉新手法看,低价课、免费课再现,尽管省去了推广费用,但带宽、教师、教材等刚性成本不容忽视。各大在线机构已经明显“开打”。秉承一次性投入建立用户池再转化的宗旨,小机构根本拿不到入场券,而头部机构拉新捷报频传。



拉新数据获得leads,行业更应该关注的是转化,建立科学的获客漏洞。从行业的普遍数据看,体验课到正价课的转化比例不容乐观,扩大的流量池也意味着单学员粘度。经过亿欧智库的调研,在线一对一的转化率仅在1%-2%左右,在线大班课的转化率在25-30%左右。


为提高转化率,机构采取的措施如下:


1. 优化教材产品礼盒,提升附赠书籍印刷精良、设计精美等,增加用户好感度。例如疫情期间猿辅导产品礼盒附赠消毒纸巾。

2. 设置多重营销诱导,包括公众号推送安利、主题群推送安利、真人个人号点对点安利,虚拟个人号朋友圈安利,一步一步推进潜在用户达成付款。

3. 报名优惠,报名返现“压迫”机制。体验课结束后,限时报名折扣和返现机制,push用户的瞬间决策。


教育创业告别黄金年代 ▏


疫情会加剧在线教育创业吗?很遗憾,答案是否定的。在线教育面临的真实现状是:入局者众多,个别领域已成红海;线上监管趋严,野蛮生长被按下暂停键;流量见顶,烧钱获客负担重;寡头之争浮现,初创公司难以做大;加上经济增速放缓,融资拿钱进入“寒冬”。


从2019年的数据来看,整个教育行业一级市场的投融资情况处于下滑趋势,这将对未来2-3年的可投资金额产生持续影响。同时,头部效应明显,明星企业一年内或多次融资,复投率提高。这表明,新教育企业想要获得好的资金更加困难



最致命的影响:扩张节奏和现金储备 ▏


教培行业“预收款”的特性使得大部分企业将生存依附于现金流而非利润。机构的盲目扩张,过度营销问题在现金流接济不上就暴露无遗,导致降薪裁员、甚至倒闭跑路。同时,教培机构并无实际资产抵押,在不盈利的状况下,银行贷款基本无门,只能依靠投资方接盘。


俞敏洪曾说过:“在过去的两年间,教育公司把老百姓的预收款花了跑路的,大概有20多家公司,加起来直接给老百姓带来的经济损失接近10亿人民币。这样是不负责任的行为,一方面是对老百姓的钱不负责任,另一方面是对孩子不负责任。最后的结果,既危害教育个体,又危害整个中国的教育生态。不管新东方的规模做多大,必须随时随地的能够把学生的学费全部退完,如果有一天要关门的话,必须把所有的员工的工资全部发完,新东方账上还必须有余额。”



87% 的机构表示已经受到较大甚至严重影响,经营出现问题。


现金管理成为教育企业未来的必修课 ▏


疫情爆发后,预收款的负债属性体现的更为明显。严格意义上说,预收款只有在确认收入后才能成为企业可以使用的收益。疫情导致服务“暂停”3个月,教育机构必然面临家长的退费要求,直接影响企业现金流。更残酷的是,大部分机构本身就“入不敷出”,不论线上线下现金管理都该“补课”



衍生影响1:短期培优需求被激发 ▏


2020年3月31日,教育部发布通知全国大部分地区高考时间推迟一个月。相比与其他学生,面临升学的初三、高三的学生挑战更大。一方面是如何调整心态投入学习状态,另一方面是遭遇授课方式的改变,学习效果尚未明确,尽管校外培训机构已经启到了补充辅助作用,但对于短时间“应试刚需”的学生而言,在特殊时期会忽略价格因素,不论是心理还是效果更倾向于选择“一对一”的辅导服务。


一系列提供一对一教学服务的机构数据印证,培优的短期需求被激发。



衍生影响2:硬件产品和家庭大屏场景可持续吗? ▏


全民网课带来的另一个影响是电子终端购买潮,亿欧智库的调研结果显示,以iPad为例,其在中国核心城市已缺货已久,同时在电商平台也仅有少量SKU有货。尽管如此,亿欧智库还是认为该热潮并不可持续,闲鱼的硬件卖的比天猫更快,考虑网课受众和硬件的耐用特性,网课大概率只能带动单价低于3000的硬件端产品市场


另一个值得期待的是大屏场景,“停课不停学”带动OTT和IPTV,打开家庭场景。消费者选择平板不选择手机的重要原因是课程学习课件阅览更清晰,加上视频网站也想参与分一杯教育的羹,但值得期待与否,还需跟踪各大视频网站教育版块的打开情况


说明:数据来源国家广播电视总局发布的《2018年全国广播电视行业统计公报》,2018年总户籍为4.55亿户。


衍生影响3:经济放缓,就业竞争加剧 ▏


疫情加剧经济增速放缓,2020年中国GDP增速由此前预期5.9%降至5.4%。随着世卫组织宣布COVID-19进入全球大流行状态,经济按下“暂停键”,就业市场已显现影响,行业普遍缩招。随后国家一系列稳就业政策相继出台,公务员、事业单位等铁饭碗可能重获青睐。



利好就业出口培训业务 ▏


综上,亿欧智库认为,为解决就业问题,将利好出口相关培训行业。大致分为以下4类:


1、服务进一步学历深造的考研和出国培训(考虑长期影响,短期出国受疫情影响较大);

2、“铁饭碗”缩招竞争加剧促进参培率提升的公考招录培训;

3、提升就业竞争力,背景提升和岗前实习类培训;

4、增加就业范围技能提升的职业培训、蓝领职业培训服务。




短中期影响总结


COVID-19对于教育行业的短中期影响总结 ▏


通过我们对于教育行业的分析,总结而言, COVID-19在授课模式、人员培训、营销方式、产品设计、现金流管理等多维度都造成了深远的影响。其中短中长期影响预测如下:



OMO商业模型的可盈利性探讨 ▏


按照之前的分类,OMO主要分为两类,一类为线下机构新开辟线上业务线,一类为线下机构将部分教学环节放在线上。亿欧智库在此将这两种类型的可盈利性做了一个简单测算,供各位参考。我们认为,要将OMO真的发展成熟任重而道远,对于企业的考验还是相当严峻的。


双线业务


在此我们以披露数据较多的大山教育为例。大山教育属于分布在3-4线城市的中大型机构和较为典型OMO教学的代表。通过线下近200家门店(含加盟)和线上学习平台“学习8”展开教学,“学习8”为其自主研发产品。以2018年的全年数据(不含加盟)分析:



2015年大山教育开始布局线上化,根据其董事长张红军在智来时代组织的智荟微私董会上披露的数据,大山因自研投入的连续技术研发经费超过7000万元,版本迭代近5次,初始投建成本约1400万元。而从财报来看,OMO带来的效果在2018年才得以体现,从当年数据来看,线上收入只占到总营收的0.1%。这意味着在不借助外力的情况下,转化周期至少需要3年,在建设期需要持续输血。


针对目前教育市场绝大部分中小微性企业而言,年营收多在5000万元,甚至是2000万元以下。根据行业平均水平,以15%左右的净利率测算,年平均净利润不超过750万元。可见对于大部分企业而言,自建线上业务线的压力非常大,双线业务只适宜于荷包充足的大型机构,且投入需要勇气。


结合业务


对于结合业务而言,要保证线下教学可持续,即学生人数的天花板已固定。假设该机构为运营正常的3-4线微型规模线下机构,年收入在2000万元左右,校区规模为6-7个门店,教师人数按100人估算,25%参与线上教学,以30人左右常规班模式来看,服务天花板在人次为2万人次,目前行业中较好机构的满班率在60%左右,目前服务学生1.2万人次。以购买某机构提供的双师课堂(方案1)和直播云+教研(方案2)为例,在不新开校区的前提下,粗略估计线上环境搭建的新增成本如下:


根据行业平均水平,以15%左右的净利率测算,企业年平均净利润300万元。按照线下转线上,首期初始转化30%估算,课包按60课时估算。对于企业来说,搭建OMO的首期最大投入为:

方案1:5.5+(1+0.5*100*25%)+(0.5+0.5*7)+(6*1.2*30%*60)+(60*1.2*30%)≈174万

方案2:3.6+(1+0.5*100*25%)+(0.5+0.5*7)+(6*1.2*30%*60)+8≈158万


相比于自建,借助成熟的机构和系统采买服务是相对容易的方式,但需要持续投入,同时,对于教育而言,转型面临的并不只是可以计算的资金成本,还包括管理、服务、教学、教师培养等多个维度,归根结底,这不是一条简单的道路。


最后的思考:在线教育是否加剧了教育资源的不均衡? ▏


当所有在线教育企业都在讲“在线让教育更均衡”的故事之时,此次全面“在线”暴露出了一些令人痛心的问题,例如某地贫困家庭孩子因没有智能手机无法学习而自杀的恶性事件、偏远山区小学生需要长途跋涉到山顶悬崖边,才能接收到网络信号…..这些事件的发生不禁引发引发大家思考:在线教育到底是缓解还是加剧了教育的不均衡发展?暴露出的问题直指当教育受制于硬件设施,有和无的门槛决定了能否正常参与教学。对于在线教育的一味追逐是否放大了贫富差距,让受教育变成了一件“千元起跳”有门槛的事情。




写在最后


亿欧智库经过桌面研究及对相关企业、专家访谈后作出此份报告,想要与各位探讨COVID-19对教育行业产生的影响,对于各类教育形态、产品、营销手段带来的思考,发现短中长期的行业变化,并指出未来的发展方向,最终形成此次研究结果。在此,亿欧智库感谢相关企业、业内专家的鼎力支持。


未来,亿欧智库将持续密切关注在线启蒙教育及其他相关领域,进行更深入探讨,持续输出更多研究成果,以帮助企业可持续健康发展,推动产业升级。欢迎大家与我们联系交流,提出宝贵意见。




如何获取完整版报告?


/PC端/获取


1、登录亿欧官网

https://www.iyiou.com/


2、点击【智库】,进行关键词搜索,即可获取



/手机端/获取


如若下载完整版

《COVID-19对教育行业影响分析报告》

点击左下角原文链接,跳转亿欧APP下载



本文由亿欧智库授权亿欧发布,申请转载请联系出处。



RECOMMEND

推荐阅读



文章已于2020-04-26修改