
你或许听过,一颗好芯片取决于设计,而能否做出成百上千万颗好芯片,则取决于供应链运营水平。这是噱头还是真的有据可依呢?我们可以看如下数据:对于成熟芯片设计公司的成本结构而言,供应链相关支出通常占到了55%以上。在红海市场激烈竞争中,供应链成本是很多设计公司的生死线,因此,供应链运营的主要价值是通过高水平的运营,降本增效,提高竞争力。然而,供应链运营还有一个更重要而又往往被忽略的价值,那就是它对产品品质的贡献,这往往决定了一家公司的长期价值、口碑和成败。在很多人的认知中, 芯片公司供应链运营主要解决的是效率与成本的问题,其主要工作是制造过程中的简单到近乎流程化的工序传递和物流管理,可事实是否果真如此呢?我们的认知或许有失偏颇。
多数设计公司眼里的供应链运营
(点开可查看大图)
事实上,即便选择了大牌晶圆厂的成熟工艺、在知名封装厂按主流规格进行封装、并采用最好的测试设备,也未必能保证芯片的质量与性能符合预期。
供应链运营是一个复杂的系统工程,必须基于一整套严谨的工程方法学,从新品导入到规模量产阶段,对芯片制造过程进行全方位的动态分析和管控。我们可以看一下供应链过程中【典型产品阶段】和【常见案例】。专业供应链运营工程是芯片制造过程中的项目研发管理,它包括了新产品导入NPI,Ramp-up小规模量产爬升和大规模量产管控的过程。其中,NPI和Ramp-up是投入工程技术和人力最大的阶段,而到了稳定规模量产则注重于质量、良率、物流和数据管控。一般芯片设计公司从芯片NPI新产品导入到稳定量产,至少要花4-6个月的时间,阶段介绍参见下图:
供应链运营成败对Time to market的影响

芯片设计公司的供应链运营成败会影响到产业链上下游,所以华为,三星等Tier-1客户的质量体系审核一定是针对研发、制造、质量管控的全流程项目管理过程审核。专业化的供应链运营,是对芯片从设计到制造全生命周期的管理,包括了研发、工程和量产,最终交付的是效率、良率和质量。
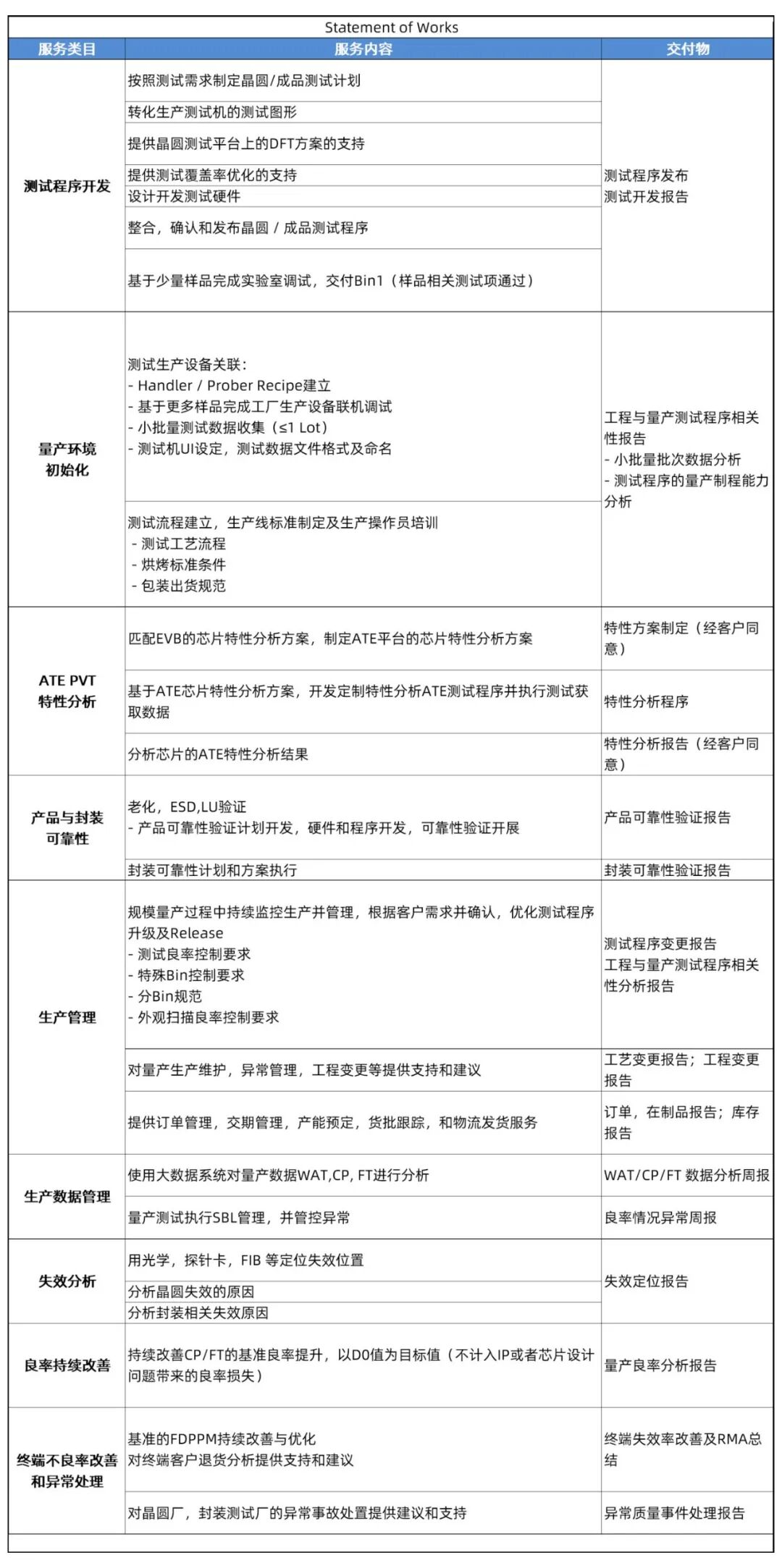
摩尔精英供应链工程技术中心,通过完整的工程技术团队,丰富的ATE测试方案,先进的数据分析系统,充足的第三方实验室与专业测试工厂资源,帮助客户的芯片降低成本、提高效率、提升质量,让客户的每一颗芯片更有价值。
供应链工程专业化
开发流程专业化(研发-工程-量产)

(点开可查看大图)
供应链工程专业化
服务团队专业化

(点开可查看大图)
在过去2年,摩尔精英供应链工程技术中心已经为10+客户提供了供应链工程服务,涵盖卫星射频接收RX芯片、蓝牙BLE芯片、数模混合SoC芯片、电源管理芯片PMIC、MCU芯片等等。


以良率,质量和效率为导向的芯片后段产品开发与工程服务
摩尔精英提供的供应链运营是芯片制造过程中的项目研发管理,它包括了新产品导入NPI过程,Ramp-up小规模量产良率提升过程和大规模量产质量管控的过程。
摩尔精英供应链工程服务的优势是在于整合供应链资源,提供专业服务,高效执行,以良率和质量为导向的芯片后段产品开发和工程服务。
供应链运营工程专业化
供应链协作信息透明化
供应链良率管理系统化
供应链云的开发与规划
更多细节干货欢迎观看文末推荐阅读(直播:摩尔精英供应链运营事业部副总裁讲述如何从Tapeout开始实现一颗芯片的高质量交付)
现在扫码报名咨询摩尔精英供应链工程技术服务,前十位咨询客户赠送业界领先的大数据分析及良率管理系统软件(Exensio-Hosted)试用资格。
Exensio–Hosted是一款不需要任何IT维护的企业级的云端数据分析系统,它可以让我们随时随地去访问数据,并且可以做一些定制化的数据分析,快速的查找问题的根源。这款软件主要解决把不同类型的数据整合到一起去做分析,不同格式的数据整合一个数据库分析,新的产品怎么快速的导入,怎样轻松监控量产的产品的良率等问题。
送价值10000元快封服务/ESD测试服务(二选一)
现在扫码报名咨询摩尔精英供应链工程技术服务,前十位签约成功的客户将获得价值10000元的芯片快封服务或ESD测试服务(二选一)。快封服务:5~7天快速交期 | 行业专家操机 | 封装形式多样ESD测试服务:5~10天快速交期丨国内外知名可靠性实验室

摩尔精英的愿景是建立一个供应链云,通过公司品牌背书,实现数据流、资金流、实物流三流合一的供应链平台,通过大数据增强信息透明,提升芯片生产效率。摩尔精英的运营管理会帮助客户从芯片的DFT指导,Foundry的工艺选择,Tapeout流程,到封装选型、产品性能测试验证、可靠性认证,从整个制造策略开始就跟客户紧密结合在一起,参与客户的研发过程,辅助客户的供应链运营部门,帮助客户从项目管理的角度管控好芯片产品的交付。摩尔精英是领先的芯片生态链平台,使命是“让中国没有难做的芯片”,提供一站式 “芯片设计服务、供应链管理、人才和企业服务”等专业服务,客户覆盖全球1500家芯片公司,我们致力于提升效率,赋能芯片公司加速设计。我们拥有从180nm到8nm的设计服务能力,支持Turnkey、NRE和驻场等灵活服务模式,提供从Spec/FPGA/算法到芯片交付,包括:架构规划、IP选型、前端设计、DFT、验证、物理设计、版图、IT/CAD PaaS、流片、封装和测试等服务。产品涵盖:消费电子、物联网、高性能计算、汽车电子、工业等。摩尔精英全球员工超过300人且快速增长中,总部位于上海,在合肥、北京、深圳、重庆、苏州、成都、西安、南京、厦门、新竹和硅谷等地有分支机构。