“芯”品速递


峰岹最新推出FU5821单相电机驱动“双核”MCU芯片,解决了高性能驱动控制算法开发困难的问题,助力用户实现BLDC电机方波/正弦驱动控制方案,使应用方案具备低成本、易开发、高效节能等优势。

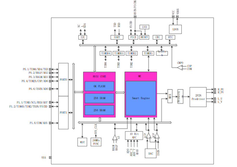
峰岹继发布三相BLDC/PMSM的“双核”MCU芯片FU68系列产品之后,推出直流无刷单相电机的“双核”MCU芯片FU5821。FU5821是一款集成电机控制引擎(ME)和8051内核的直流无刷单相电机驱动专用芯片,ME集成Smart Engine模块,可独立完成单相电机运算;8051内核用于参数配置和日常事务处理,双核并行工作,实现各种高性能电机控制。其中8051内核大部分指令周期为1T或2T,芯片内部集成有高速比较器、Pre-driver、ADC、CRC、I2C、UART、多种 TIMER、PWM 等功能,内置高压 LDO,适用于有HALL单相BLDC电机的方波/正弦驱动控制。


图 |FU5821功能框图
功能特点 ·
• soft-switch
• 动态超前角
• 可定制输出波形
• PWM输入防倒灌
• FG耐高压
• 低功耗模式
• 逐波限流
• 顺逆风检测
芯片特性 ·
• 电源电压:5~36V
• 双核:8051内核和ME
• 指令周期大多为1T或2T
• 6kB Flash ROM、带CRC校验功能、支持程序自烧录和代码保护功能
• 256 bytes IRAM,256 bytes XRAM
• ME:智能引擎控制
• 4级优先级中断、15个中断源
应用场景 ·
• 单相散热风扇
• 单相水泵
• 单相直流无刷电机



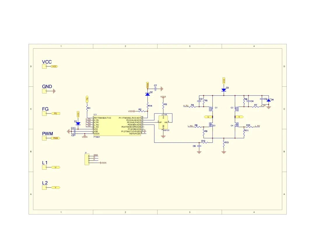
图 |FU5821单相散热风扇参考图纸



-成立于2010年 ,十年半导体行业沉淀,上市辅导期
-公司专注于高性能电机驱动控制芯片及核心应用控制算法研发
-国内专利95项、PCT9项、集成电路布图设计11项
-产品应用于消费电子、运动控制、电动工具、IT及通信、工业设备及机器人等领域
-我们的客户:小米、美的、海尔、方太、华帝、松下、飞利浦…
-第十二届中国芯“最具投资价值奖”、“最具潜质产品奖”、第三届IC独角兽榜单企业

扫描二维码 关注我们
峰岹科技——
国际领先的电机驱动控制芯片厂商