
长按扫码,下载PDF文档
家里有不少给小孩子买的电动玩具,感叹现在的电动玩具虽然才几十块钱,但是不仅包邮,还附送充电器和可充电电池,真的很便宜,大家都买得起。
下图这款充电器忘了是哪个玩具附送的,看起来像模像样,就是有点轻。这么便宜的价格,想看看是什么电路方案,下面拆解分析:



上面写着,这是一款镍镉、镍氢电池充电器,5号、7号电池都能充。




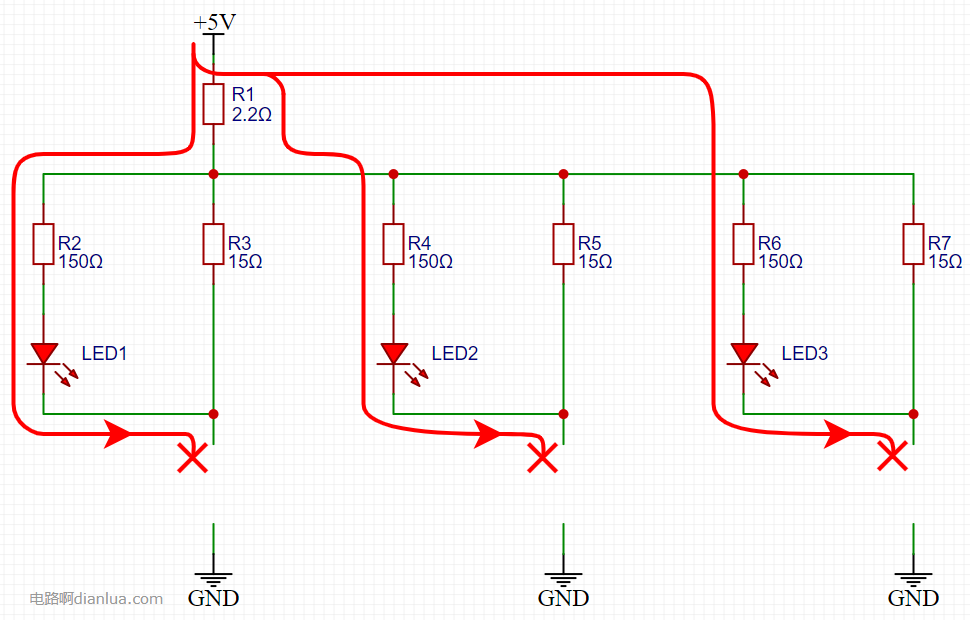
不难发现,有三组一模一样的电路,用来分别对三节电池进行充电:


这充电器有3个电池仓,可以独立地对3节电池进行充电:

电池仓里不放电池时,接上电,红色LED灯是不亮的:(同样是妹纸的手)


直接用电路仿真来计算,简单直观:(以电路用1.3V的电压对电池进行充电为例)
1、红色LED灯的正向压降为3.15V - 1.3V = 1.85V,流过4.67mA的电流。看到这里,大家发现了没有,这款充电器没有检测电池充电状态的电路,所以会对电池一直充电,永远不会停止!不明所以的用户一定会感到很奇怪,为什么充了一整天还没充满,因为红灯还是亮着。于是继续充电。那么问题来了,这么简单粗暴的充电电路,不会出问题吗?
横坐标是说已经冲进了多少电,用电池标称容量的百分比来计量。
C代表电池容量,如果电池容量为1200mAh,那么0.1C就代表充电电流为:从充电曲线可以看出,用不同大小的充电电流,充电曲线是不一样的。上图列出的就有4条充电曲线。那些价格贵的“智能充”,就是根据充电曲线的特性来判断是否已经充满电,从而停止充电。1、当检测到充电电压有一段时间都不再上升时,就认为已经充满电。
2、当检测到充电电压反而在下降时,也就是电压的“负斜率”出现时,认为已经充满电。

3、也有判断电池电压达到指定值,就停止充电的,但是这种方法准确性差些。
这次拆解的充电器,简单粗暴,除了充电功能,啥也没有,会一直充一直充。充到最后电池电压上不去了,源源不断的充电电流就全部用来发热。
应该说,镍氢电池、镍镉电池都很扛造(东北话,耐折腾的意思),一般来说问题不大,这也是商家敢生产销售这种充电器的原因。在电池满电后仍继续充,会使电池持续发热,轻则导致电池性能下降,容量减小,寿命缩短。严重些的,可能会出现电池爆炸的问题(跟电池质量也有关系)!一般充电没问题;
充电时,充电器附近不要有易燃易爆物,注意散热;
充电时,一定要有人在家;
充电时间不要过长,可以充一个白天,但不建议通宵充电。
使用时小心注意就好,实在担心,可以买个好一点的充电器,也不贵。‧‧‧‧‧‧‧‧‧‧‧‧‧‧‧‧ END ‧‧‧‧‧‧‧‧‧‧‧‧‧‧‧‧
