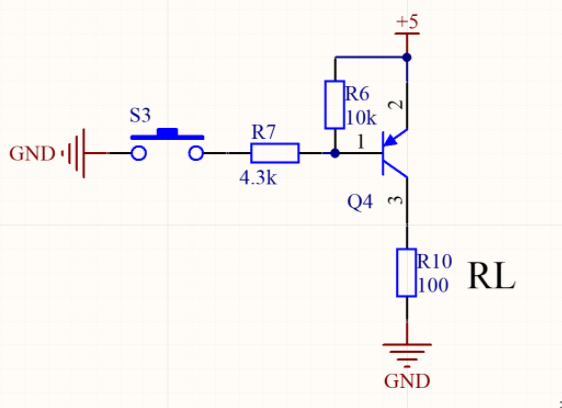
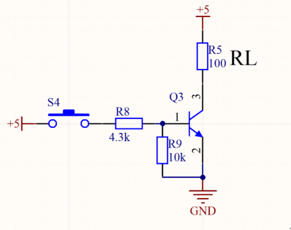
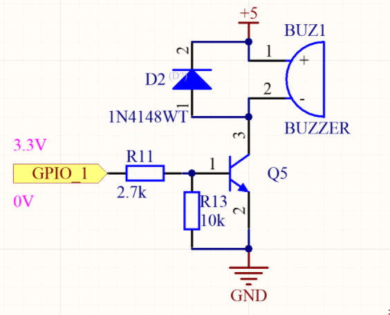
三极管有三个工作状态;截止、放大、饱和;放大状态很有学问也很复杂,多用于集成芯片,比如运放,现在不讨论;其实对信号的放大我们通常用运放处理。三极管更多的是当做一个开关管来使用,且只有截止、饱和两个状态;截止状态看作是“关”,饱和状态看作是“开”;Ib≥1mA时,完全可以保证三极管工作在饱和状态,对于小功率的三极管此时Ic为几十到几百mA,驱动继电器、蜂鸣器等功率器件绰绰有余。把三极管箭头理解成一个开关,如图1为NPN型三极管,按下开关S1,约1mA的Ib流过箭头,箭尾比箭头电压高0.6V~0.7V(钳位电压),三极管工作在饱和状态,c极到e极完全导通,c极电平接近0V(GND);负载RL两端压降接近5V;Ib与Ic电流都流入e极,根据电流方向,e极为低电平,应接地,c极接负载和电源。如图2为PNP型三极管,按下开关S2,约1mA的Ib流过箭头,箭尾比箭头电压高0.6V~0.7V(钳位电压),三极管工作在饱和状态,e极到c极完全导通,c极电平接近5V;负载RL两端压降接近5V;Ib与Ic电流都流出e极,根据电流方向,e极为高电平,应接电源,c极接负载和地。如图3,对于NPN三极管,更应该在b极加一个下拉电阻(2~10k),一是为了保证b、e极间电容加速放电,加快三极管截止;二是为了保证给三极管b极一个已知逻辑状态,防止控制输入端悬空或高阻态时对三极管工作状态的不确定。如图4,对于PNP三极管,更应该在b极加一个上拉电阻(2~10k),原理同上。如图4和图5,对于感性负载,必须在负载两端并一个反向的续流二极管;三极管在关断时,线圈会自感产生很高的反向电动势,而续流二极管提供的续流通路,同时钳位反向电动势。防止击穿三极管;续流二极管的选型必须是快恢复二极管或肖特基二极管,两者响应速度快。如图5,对于某些控制信号为低电平时,可能并不是真正的0V,一般在1V以内,为保证三极管完全截止,不得不在三极管b极加一个反向稳压管或正向二极管,以提高三极管导通的阈值电压(或钳位电压);根据经验,推挽输出的数字信号不用加;OC输出、二极管输出以及延时控制有必要加;如图6,为三极管延时导通,快速关断的一个仿真电路,D1、R2、C1、D2构成延时导通Q2的回路,C1的电压为12V的时候Q2导通;R3、Q1、R4、R1构成快速关断Q2的回路,C1通过R3和Q1快速放电。对于NPN三极管,在不考虑三极管的情况下,b极电阻与下拉电阻的分压必须大于0.7V(箭头两端压降),PNP同理;b极电流必须≥1mA可保证三极管处于饱和状态,此时Ic满足三极管最大的驱动能力。另外,对于三极管的放大倍数β,指的是输出电流的驱动能力放大了β,比如100倍,并不是把输出电流真正的放大了100倍;切记。
点击下方『面包板社区』卡片关注我们,
每天学点电子技术干货

面包板社区电子工程师社区;每日分享电子技术知识;电子工程专辑、EDN电子技术设计、国际电子商情官方社区;为电子工程师提供论坛、博客、芯语、评测、直播、下载资料、技术文库、学院等内容。
1679篇原创内容
公众号
▲ 点击关注,后台回复"关键词",领取300 G学习资料包!