龙芯详解LoongArch指令集:通吃MIPS/ARM/x86
摩尔芯闻
今天
收录于话题
来源:内容来自「
快科技
」,谢谢。
摩尔芯闻
您的半导体行业内参,每日精选8条全球半导体产业重大新闻解读,一天只花10分钟,享受CEO的定制内容服务。与30万半导体精英一起,订阅您的私家芯闻秘书!欢迎订阅
摩尔精英
旗下更多公众号:摩尔精英、
半导体行业观察
、摩尔App
230篇原创内容
公众号
前几天,
龙芯
宣布推出LoongArch指令集,放弃了以往的
MIPS
授权,拥有2500多条自主指令,还可以翻译MIPS、ARM及x86指令。对于国产
CPU
发展,过去20多年中始终有两个问题无法解决,那就是要走自主之路还是走兼容之路,选择前者就意味着要重新建立一套生态系统,难度极大,选择后者的话可以兼容目前的ARM或者x86生态,但核心技术不能掌握在自己手里,不能自主。
龙芯
推出的LoongArc指令集某种程度中解决了这个路线之争,那就是自主与兼容全都要。
在发布自主指令集LoongArch之后,在第四届关键信息基础设施自主
安全
创新论坛上,
龙芯中科
董事长
胡伟武
发表了《
龙芯
指令系统架构LoongArch解析》的演讲,围绕自主信息体系建设,以及指令系统生态发展,进一步解读了龙芯最新发布的龙芯架构LoongArch。
在这个演讲中,
胡伟武
介绍了
龙芯
的发展情况,特别是LoongArch指令集的情况,自主方面的内容不需要多了,它还可以通过二进制翻译的方式兼容
MIPS
、ARM及x86处理器。
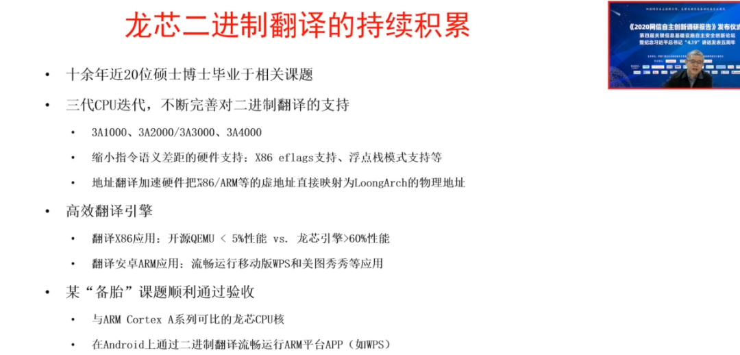
对于指令集翻译,除了技术问题之外,最大的麻烦还是法律,不过现在也不是大问题了,
龙芯
找了国内外的知识产权团队作了梳理,哪怕是二进制翻译别的指令集系统,也没有专利权的纠纷。
当然,翻译其他指令也面临效率问题,好在LoongArch对
MIPS
指令的翻译效率是100%,对ARM可以达到90%。
最难的当属x86,在Linux下翻译的效率可达80%,Windows下的效率还要减少到70%,不过后续还会有更多的优化。
最后就是LoongArch指令集的后续发展了,
龙芯
还会继续进行知识产权分析,并建立LoongArch上游社区分支,同时组建LoongArch联盟,一方面免费开放LoongArch,另一方面也要在高校推广,取代
RISC-V
。
龙芯
的目标是在2025年的时候消除指令集之间的壁垒,也就是5年时间里龙芯要能彻底搞定不同指令集的兼容问题,这个事意义重大。
半导体行业观察
最有深度的半导体新媒体,实讯、专业、原创、深度,50万半导体精英关注!专注观察全球半导体最新资讯、技术前沿、发展趋势。《
摩尔精英
》
《中国集成电路》
共同出品,欢迎订阅摩尔旗下公众号:
摩尔精英
MooreElite、
摩尔芯闻
、
摩尔芯球
2036篇原创内容
公众号
点击阅读原文,了解
摩尔精英
!
预览时标签不可点
收录于话题
#
个
上一篇
下一篇
阅读原文
阅读
分享
收藏
赞
在看
已同步到看一看
写下你的想法
前往“发现”-“看一看”浏览“朋友在看”
前往看一看
看一看入口已关闭
在“设置”-“通用”-“发现页管理”打开“看一看”入口
我知道了
已发送
取消
发送到看一看
发送
龙芯详解LoongArch指令集:通吃MIPS/ARM/x86
最多200字,当前共
字
发送中