阻容降压的秘密,不知有多少人会上当了?

图片


很多人对阻容降压都比较了解,但是对阻容降压没有多少好感;

因为:

①设计参数通常和实际测试相差较远;(是因为思路不对,下面细讲)

②阻容降压因为输入输出没有隔离而比较危险。(其实绝缘和接地做好了也是非常安全的)

但是在小功率方面的优点是非常突出的:设计简单、成本低、体积小、广泛应用于小家电。

阻容降压其实可以做到很精确的计算,正是因为它的输入市电电压会发生变化(220V±10%),所以更要精确计算,使电路工作在最佳的设计参数下,保证质量可靠。

图13W的LE照明灯,其电路采用阻容降压驱动。下面以该实物讲解正确的计算方法

图片

图1:LED照明灯

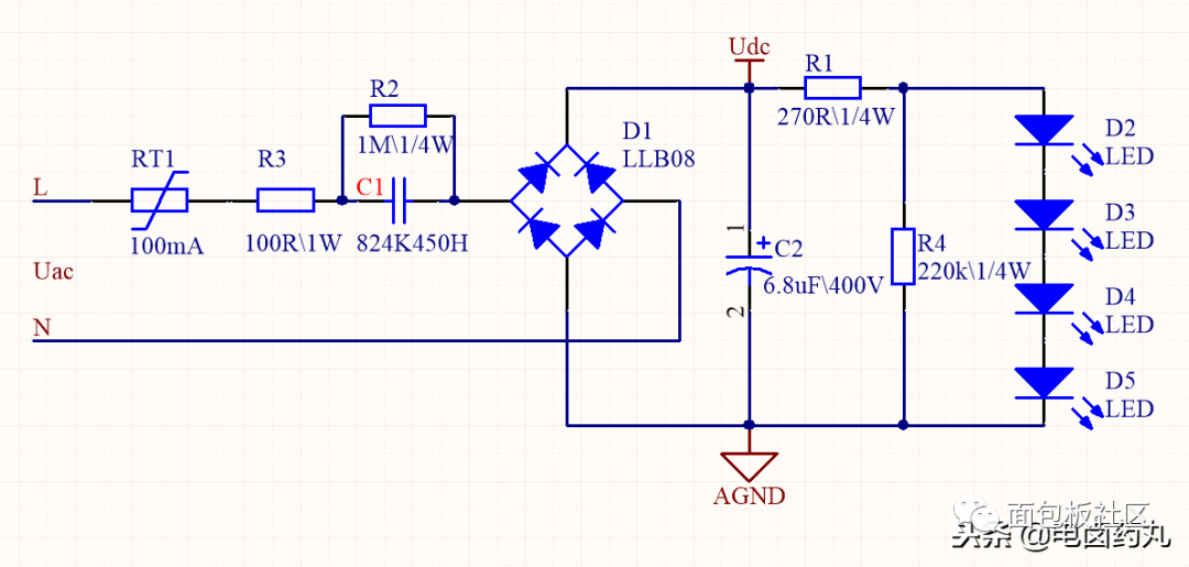
阻容降压利用电容在交流频率下产生的容抗限制最大电流达到降压目的。如图2为LED照明灯的阻容降压驱动电路。

如果去掉图2中的R2、R3、C1,那么该电路就是一个简单的整流电路。其中R2的作用是在外电源断开后给C1放电的,防止电击伤人;该电阻是必须的。

图片

图2:LED照明灯阻容降压驱动电路原理图(全波整流)

根据图2原理图给定的参数计算C1电容容抗(C1为CBB电容),于是计算如图3所示。

f:市电交流频率50Hz

C:824表示0.82μF

图片

图3:C1电容容抗的计算

重点来了图2原理图Udc是整流滤波后的直流电压(也是交流电的峰值电压),所以Udc必须除以根号2换算成交流的有效值才能计算;

整流桥一个半波周期经过了两个二极管,所以还要减去两个二极管的压降2Ud=1.4V

根据设计要求,Udc的电压为200V左右才可以驱动4个LED灯珠,同时忽略电阻R3的压降,于是计算如图4所示。

图片

图4:电容两端压降的计算

经过以上两个公式,于是可以计算出流过电容的电流,如图5所示。

图片

图5:流过电容电流的计算

给LED照明灯接入市电测试,如图6所示,实测市电交流电压为220V左右。

图片

图6:实测市电交流电压

图7所示,把万用表串入火线(L)输入端,测得流过降压电容C1的电流为20.2mA。

图片

图7:实测电流

图8所示,用万用表测量C2滤波电容的电压(Udc)为192V左右,设计参数为200V,两个数值非常接近。

图片

图8:实测整流电压

总结,实测值和设计参数都非常接近,该计算方法不能把交流和直流混在一起计算,需要有效值的折算过程,其他文章都忽略了这一点,恐怕连作者自己都不会知道。

要点:

  1. 电容降压电流输出能力<100mA;

  2. 负载为阻性负载,负载动态变化要小;

  3. 需要稳定的整流电压(Udc)可以加一个稳压二极管,稳压二极管的稳压值要稍低于整流电压值;

  4. 降压电容为无极性电容,通常采用CBB电容,耐压值400V以上;

  5. 阻容降压采用半波整流,输出电流是全波整流的一半。


来源:电卤药丸头条号

 

免责声明:本文版权归原作者所有。本文所用视频、图片、文字如涉及作品版权问题,请第一时间告知,我们将根据您提供的证明材料确认版权并按国家标准支付稿酬或立即删除内容!本文内容为原作者观点,并不代表本公众号赞同其观点和对其真实性负责。 

  
图片
图片

 

为您发布产品,请点击“阅读原文”

图片