产品推介丨MT7668H高PF线性无频闪新欧标解决方案

2019年12月欧盟发布新ERP标准方案,照明产品的生态设计和能效要求也设立了新的标准,照明企业、生产制造商和供应商开始寻找符合新标准的产品替代解决方案。


图片

欧盟新ERP标准执行实施节点


针对欧盟新ERP标准的要求,2020年初,美芯晟科技推出第一代新欧标解决方案MT7618N这是一款满足新欧标DOB球泡灯方案,外围简洁,系统成本低。随着21年9月1号新标准的正式实施,美芯晟针对新欧标对光效的要求,快速推出第二代高效新欧标解决方案MT7668H。


其中MT7668H是一款高精度、高效率、高PF值的无频闪LED线性驱动芯片。内部集成高压功率管和高压供电电路,无需电感、变压器等磁性元件,外围电路系统结构简单,BOM成本低且无EMI问题。



图片
 产品优势 
图片
 

PF>0.7,满足新欧标THD的要求


无频闪,Pst LM≤1.0,SVM≤0.4@AC230V

效率高,大于86%@AC230V

线性调整率好,<3%@AC230-AC240V

输出电流精度±5%,LED电流可外部灵活设置

外置线电压补偿功能,可实现输入功率恒定

芯片应用系统无EMI问题

过温自动调节功能

美芯晟专利技术,外围电路简单,成本低,支持全贴片设计方案




图片
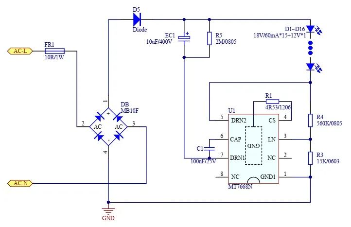
 典型应用原理图 
图片


图片



图片
 目标应用产品 
图片


产品可应用于LED球泡灯、LED灯丝灯、LED蜡烛灯、LED面板灯以及其他LED照明产品



图片
 典型应用方案 
图片



MT7668H-8.5W DEMO参数


输入电压:AC220V~AC240V

输出电压:262V

输出电流:28mA


图片





原理图

图片



性能参数
图片

图片

图片



EMI性能

传导 230Vac  L

图片


传导 230Vac  N

图片


230Vac  CDN

图片


美芯晟科技致力于为您提供最新的产品和技术解决方案,感谢一直以来对MAXIC的支持,欢迎广大工程师和客户朋友随时联系我们咨询索样,我们将竭诚为您服务!



图片
END


图片
了解更多产品
请长按二维码识别
关注我们,了解更多
别的小朋友都
点赞
了,你的呢?

图片